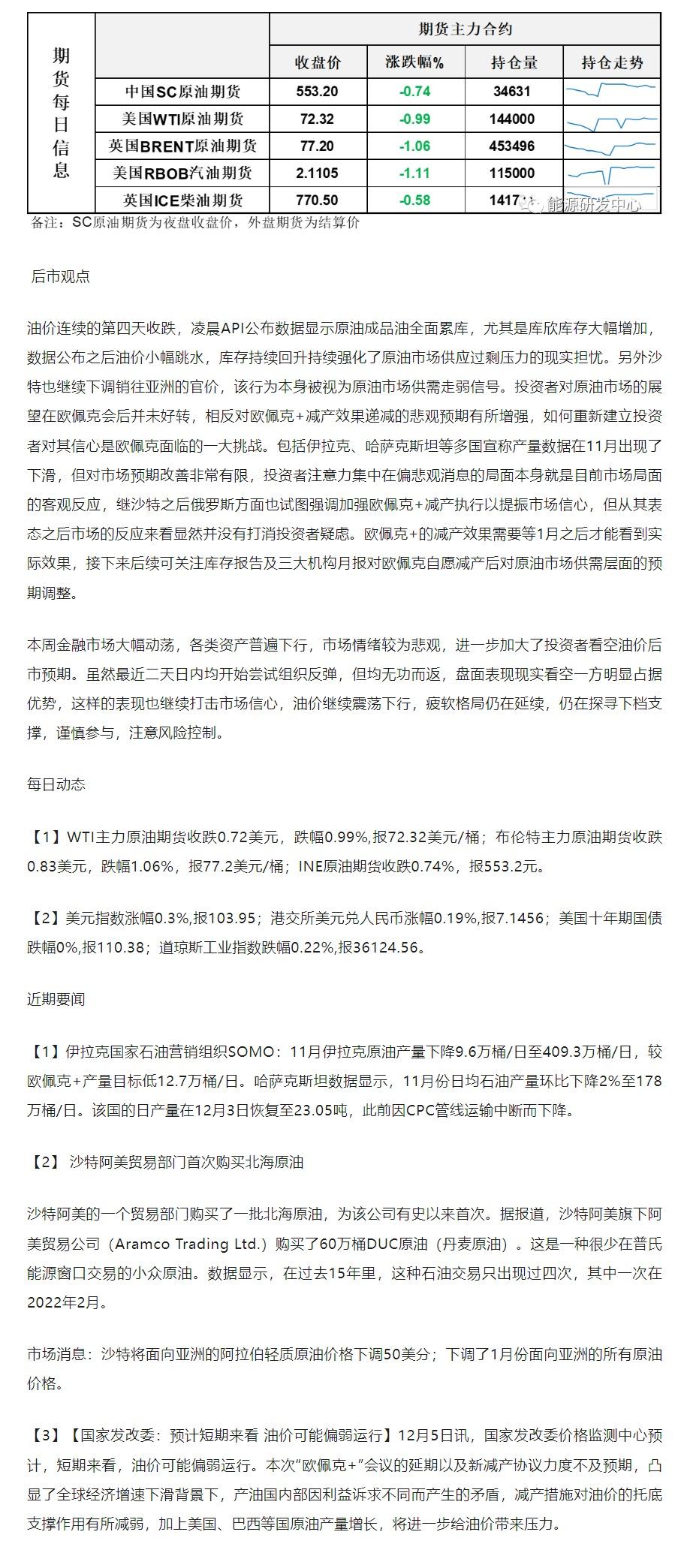
FXTM富拓集团资讯海通期货12月6日原油日报
油价连续的第四天收跌,凌晨API公布数据显示原油成品油全面累库,尤其是库欣库存大幅增加,数据公布之后油价小幅跳水,库存持续回升持续强化了原油市场供应过剩压力的现实担忧。
油价连续的第四天收跌,凌晨API公布数据显示原油成品油全面累库,尤其是库欣库存大幅增加,数据公布之后油价小幅跳水,库存持续回升持续强化了原油市场供应过剩压力的现实担忧。另外沙特也继续下调销往亚洲的官价,该行为本身被视为原油市场供需走弱信号。投资者对原油市场的展望在欧佩克会后并未好转,相反对欧佩克+减产效果递减的悲观预期有所增强,如何重新建立投资者对其信心是欧佩克面临的一大挑战。包括伊拉克、哈萨克斯坦等多国宣称产量数据在11月出现了下滑,但对市场预期改善非常有限,投资者注意力集中在偏悲观消息的局面本身就是目前市场局面的客观反应,继沙特之后俄罗斯方面也试图强调加强欧佩克+减产执行以提振市场信心,但从其表态之后市场的反应来看显然并没有打消投资者疑虑。欧佩克+的减产效果需要等1月之后才能看到实际效果,接下来后续可关注库存报告及三大机构月报对欧佩克自愿减产后对原油市场供需层面的预期调整。


