FXTM富拓集团资讯中信建投期货11月8日早间交易策略
美联储官员鹰派发言推升美元,但近期经济数据显示美联储加息必要性正在降低,贵金属多空交织,短期或震荡运行为主。黄金白银暂观望。
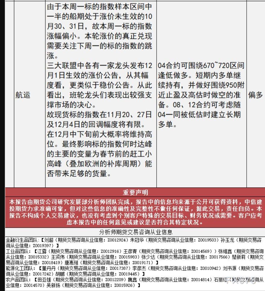
以下为中信建投期货11月8日对债市、贵金属、能源化工、黑色建材、煤炭、有色金属、农产品期货交易提醒和建议。



美联储官员鹰派发言推升美元,但近期经济数据显示美联储加息必要性正在降低,贵金属多空交织,短期或震荡运行为主。黄金白银暂观望。
以下为中信建投期货11月8日对债市、贵金属、能源化工、黑色建材、煤炭、有色金属、农产品期货交易提醒和建议。


